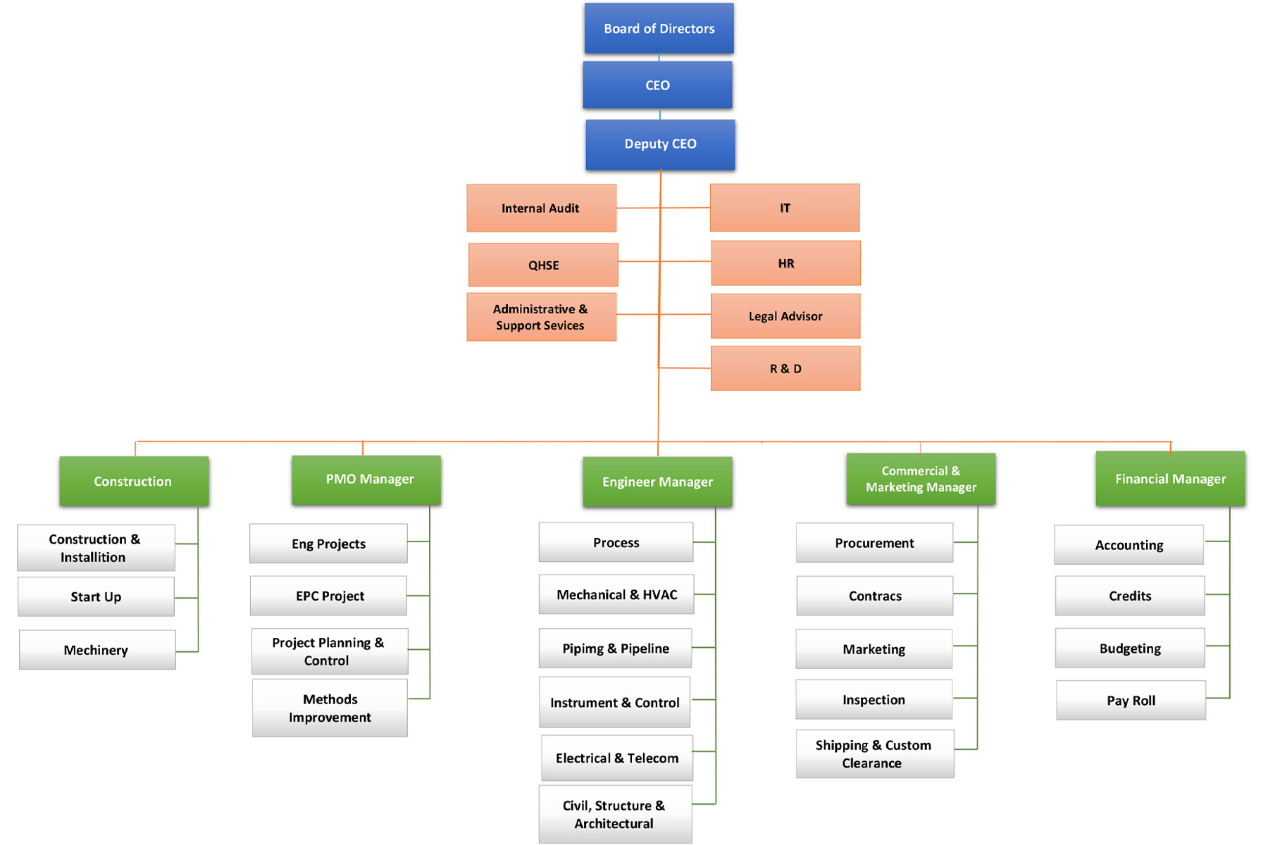
Organizational chart
Organizational structure
Hirgan Energy Engineering Company is a project-oriented company and allocates the required services including engineering, planning, control, procurement, business development, legal and contracts, information technology, finance based on the needs of each project and in a matrix format.
The organizational structure of this company is as follows:



